近期,陈忠教授团队在癫痫伴发认知功能障碍的机制研究方面取得新成果,在《Acta Pharmacologica Sinica》(中科院一区top杂志)在线发表了题为“Chemogenetic inhibition of subicular seizure-activated neurons alleviates cognitive deficit in male mouse epilepsy model”的研究论文。该研究使用即早基因驱动的细胞标记技术来特异性标记并调控海马下托“发作激活”的神经元,揭示了海马下托“发作激活”神经元参与癫痫发作及伴发认知功能障碍的作用。

癫痫是一种常见的神经系统疾病,以反复发作为特征,影响全球近7000万人。认知障碍是癫痫一种常见的并发症,据统计近一半以上癫痫患者存在认知障碍,尤其是发作起源于海马等颞叶区的颞叶癫痫患者,其认知障碍发生的几率超80%以上,严重影响患者生活质量,给患者家庭和社会带来巨大压力。然而,目前关于癫痫伴发认知功能障碍的机制不清且尚无有效治疗手段。
由特殊事件经历激活的神经元可通过生物物理或生物化学变化对记忆进行存储和提取,被称之为“印迹细胞”。神经元可通过即早基因,包括c-fos等激活以对外界刺激做出反应,从而调节突触可塑性相关基因的表达,实现记忆的提取。海马下托作为海马体的输出门控,生理上可编码空间工作记忆和包括地点、速度和轨迹等导航信息。课题组长期从事癫痫的发病机制解析与治疗药物靶点的发现研究,前期重点关注癫痫发病中以海马下托为核心的的神经环路“兴奋-抑制”平衡机制与调控治疗策略及药物新靶点研究(Neuron, 2017; Ann Neurol, 2019, 2021,2023; Biol Psychiat, 2020; Nat Nanotech, 2020; Nat Commun, 2020, 2022a,b; iScience, 2022; ScienceAdv,2022)。海马下托在认知中的特征及其在癫痫中的关键作用使其成为治疗癫痫伴发认知障碍的潜在靶点。然而,海马下托是否直接参与癫痫伴发认障碍尚不清楚。
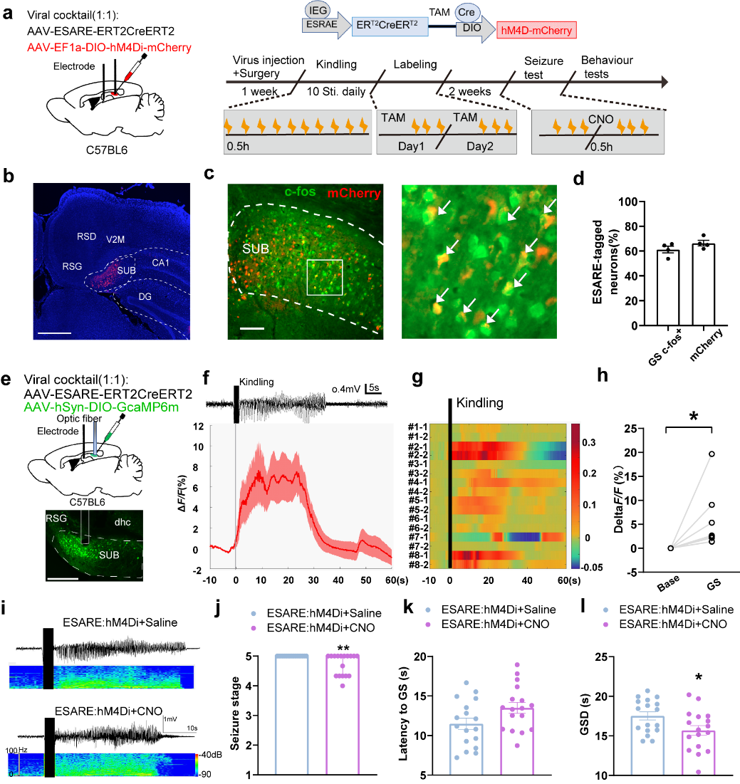
本研究中,实验人员首先使用即早基因驱动的细胞标记技术(E-SARE),标记了海马下托脑区中由癫痫发作所激活的神经元集群。接着在小鼠海马电点燃模中,利用在体钙信号记录的手段验证了这群“发作激活”神经元在癫痫发作中的参与情况。接下来,作者进一步探索其对癫痫发作的具体作用如何,发现化学遗传学选择性抑制海马下托“发作激活”神经元能够降低癫痫发作严重程度。有趣的是,抑制这群神经元同样也可以有效地减轻癫痫伴发认知功能损伤。

接着,研究人员进一步探究海马下托“发作激活”神经元发挥作用的特征。首先对这群神经元亚型进行分析,发现80%以上都是谷氨酸能神经元,10%为GABA能抑制性神经元。研究人员在对正常小鼠进行在体钙信号记录时,发现海马下托谷氨酸能神经元在认知行为测试中对新的物体以及移动物体均有很好响应,进一步发现化学遗传学抑制海马下托全部的谷氨酸能神经元损伤正常小鼠认知功能,说明海马下托谷氨酸能神经元在认知中十分重要,但是整体调控会导致认知损伤的不良后果。同时,研究人员同样用E-SARE标记了海马下托“发作激活”的GABA能抑制性神经元,发现调控这群神经元对癫痫发作本身和癫痫伴发认知功能均无影响。结果提示海马下托“发作激活”的谷氨酸能神经元主要参与癫痫中认知障碍的作用。
接下来,研究人员进一步探究了抑制海马下托“发作激活”的神经元对癫痫伴发认知功能障碍有保护作用的原因。研究人员对认知激活的神经元进行标记,发现抑制海马下托“发作激活”神经元可以增加“认知激活”神经元的数量。两部分类型神经元存在部分共定位。同时,研究人员联合使用化学遗传学和钙信号记录手段,调控并记录海马下托“发作激活”神经元在认知任务测试中的钙活动,发现抑制这群神经元可提高其在认知行为中的钙活动响应。综上结果说明抑制海马下托“发作激活”神经元可增加“认知激活”神经元的招募来发挥改善癫痫中认知障碍的作用。

本文第一作者为我校博士后杨琳,我校博士生张琪和吴雪清为共同第一作者,我校陈忠教授和汪仪研究员为本文的共同通讯作者。研究受到了科技部“脑计划”课题、重点研发项目课题、国家基金委优青项目以及浙江省自然科学基金重大项目资助。